Todo Lo Que Necesitas Saber Sobre La Comunidad Mapa Conceptual
add at least 1 image using
add source using tags.
¿Alguna vez has escuchado hablar de la Comunidad Mapa Conceptual? Si no es así, no te preocupes, porque es un término relativamente nuevo. La Comunidad Mapa Conceptual es una herramienta útil para organizar y compartir información visualmente. Está diseñada para aprovechar la utilidad de los mapas conceptuales como un medio para mejorar la comprensión de conceptos y organizar la información de manera eficaz. Una vez que entiendas lo que es una Comunidad Mapa Conceptual, te darás cuenta de que es una herramienta útil para la organización y el aprendizaje.
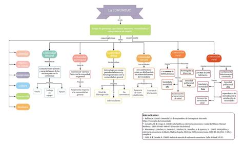
Un mapa conceptual es una representación visual de un tema o concepto, generalmente organizado en una estructura de jerarquía. Estas estructuras se componen de términos principales, que se conectan con términos subordinados, y se usan para representar relaciones entre conceptos o ideas. Los mapas conceptuales se pueden usar para organizar y mostrar la información de forma clara y visualmente atractiva, y pueden ser útiles para los estudiantes que intentan comprender un tema o concepto complejo.
La comunidad Mapa Conceptual es una herramienta en línea que permite a los usuarios crear, compartir y colaborar en mapas conceptuales. Esta herramienta es útil para los estudiantes, profesores, investigadores, empresas y otros.
¿Cómo funciona la Comunidad Mapa Conceptual?
La Comunidad Mapa Conceptual es una herramienta en línea que permite a los usuarios crear mapas conceptuales y compartirlos con otros usuarios. Los usuarios pueden crear sus propios mapas conceptuales, así como buscar y compartir los mapas conceptuales de otros usuarios. Los usuarios también pueden colaborar en los mapas conceptuales de otros usuarios, lo que significa que pueden agregar información, hacer preguntas y sugerir cambios.
La comunidad Mapa Conceptual también ofrece una variedad de herramientas y recursos para ayudar a los usuarios a crear y compartir mapas conceptuales. Estas herramientas incluyen un editor de mapas conceptuales, una biblioteca de recursos, una herramienta de búsqueda y una comunidad de usuarios. Los usuarios también pueden compartir sus mapas conceptuales en redes sociales como Facebook, Twitter y LinkedIn.
Los usuarios también pueden usar la Comunidad Mapa Conceptual para colaborar con otros usuarios en proyectos de investigación y proyectos educativos. Esta herramienta es útil para los profesores que desean compartir con sus estudiantes información visualmente atractiva y organizada, y para los investigadores que necesitan compartir sus hallazgos de manera eficaz. La herramienta también es útil para las empresas que desean compartir ideas y conceptos de forma clara y visualmente atractiva.
Ventajas de usar la Comunidad Mapa Conceptual
Hay muchas ventajas de usar la Comunidad Mapa Conceptual. En primer lugar, es una herramienta gratuita y fácil de usar. Los usuarios pueden crear mapas conceptuales de forma rápida y sencilla, sin necesidad de conocimientos técnicos. Esta herramienta también es útil para compartir información de forma clara y visualmente atractiva. Los usuarios también pueden colaborar en los mapas conceptuales de otros usuarios, lo que les permite compartir información de forma eficaz.
En segundo lugar, la Comunidad Mapa Conceptual es útil para los estudiantes y profesores. Los estudiantes pueden usar esta herramienta para organizar su información y comprender mejor un tema o concepto complejo. Los profesores también pueden usar esta herramienta para compartir información con sus estudiantes de forma visualmente atractiva y organizada.
Por último, la Comunidad Mapa Conceptual es útil para las empresas. Esta herramienta les permite compartir ideas y conceptos de forma clara y visualmente atractiva. Esto es útil para las empresas que desean compartir información con sus clientes y socios de forma eficaz.
¿Cómo comenzar a usar la Comunidad Mapa Conceptual?
Empezar a usar la Comunidad Mapa Conceptual es muy sencillo. En primer lugar, los usuarios deben registrarse en la página web y crear un perfil. Una vez que los usuarios hayan creado su perfil, pueden comenzar a crear sus propios mapas conceptuales o buscar los mapas conceptuales de otros usuarios. Los usuarios también pueden colaborar en los mapas conceptuales de otros usuarios, lo que les permite compartir información de forma eficaz.
En segundo lugar, los usuarios deben familiarizarse con las herramientas y recursos proporcionados por la Comunidad Mapa Conceptual. Estas herramientas incluyen un editor de mapas conceptuales, una biblioteca de recursos, una herramienta de búsqueda y una comunidad de usuarios. Los usuarios también pueden compartir sus mapas conceptuales en redes sociales como Facebook, Twitter y LinkedIn.
En tercer lugar, los usuarios deben comenzar a usar la Comunidad Mapa Conceptual para crear y compartir mapas conceptuales. Los usuarios pueden usar esta herramienta para organizar su información y comprender mejor un tema o concepto complejo. Esta herramienta también es útil para compartir información de forma clara y visualmente atractiva.
Conclusion
La Comunidad Mapa Conceptual es una herramienta útil para organizar y compartir información de forma clara y visualmente atractiva. Esta herramienta es útil para los estudiantes, profesores, investigadores, empresas y otros. La herramienta ofrece una variedad de herramientas y recursos para ayudar a los usuarios a crear y compartir mapas conceptuales. Los usuarios también pueden compartir sus mapas conceptuales en redes sociales como Facebook, Twitter y LinkedIn. Usar la Comunidad Mapa Conceptual es muy sencillo, y los usuarios pueden comenzar a usarla para crear y compartir mapas conceptuales de forma rápida y sencilla.
En conclusión, la Comunidad Mapa Conceptual es una herramienta útil para organizar y compartir información de forma clara y visualmente atractiva. Esta herramienta ofrece una variedad de herramientas y recursos para ayudar a los usuarios a crear y compartir mapas conceptuales, y los usuarios pueden comenzar a usarla de forma rápida y sencilla.

Fuente: Pinterest





Posting Komentar untuk "Todo Lo Que Necesitas Saber Sobre La Comunidad Mapa Conceptual"